首頁 家庭醫生

冬天熬大夜更伤身?最新研究:不仅击溃褪黑素、滋生抑郁,还重创心血管……(美中報道)

冬天的早晨,可以说是大家共同的「渡劫时刻」。闹钟一响,意识先醒了三秒,身体却被被窝牢牢「封印」。和夏天那种一翻身就能起床的爽快相比,寒冷的冬日起床可谓是一种「酷刑」,前一晚刚郑重其事立下的「今晚放下手机,早点睡」的flag说倒就倒。

但冬天起床困难可能并不只是「自制力不够」的问题。越来越多研究提示,冬天对熬夜这件事,本就「零容忍」。

冬天熬夜刷屏,褪黑素分泌抑制更猛

生物钟更乱

近期,来自瑞士巴塞尔大学等机构的研究团队发表于Journal of the Endocrine Society的一项研究[1]指出:由于冬季白天自然光照明显不足,人体的生物钟会变得格外「脆弱」,对夜间光线异常敏感。也就是说,同样是刷手机熬夜,这件事放在冬天,会更猛烈地抑制褪黑素分泌,更粗暴地搅乱生物节律,让入睡变难、醒来更困。

分析结果表明,白天「见光多少」,正在为夜晚的生物钟定调。白天光照越充足,夜间的「睡眠激素」褪黑素分泌启动得越早,生物钟运转得也更「守时」。在这种节律背景下,人们的困意通常会在深夜逐步累积,尤其是一旦超过平时的入睡时间,倦意便会明显加重。

然而,研究人员观察到,与昏暗光相比,中等强度的屏幕光可以显著削弱这种本该到来的困倦感。换句话说,即便已经到了生物钟安排的睡眠时间,只要手机屏幕亮着,大脑就会被强行「提神」,人反而越刷越清醒、越清醒越舍不得睡。

如果把这一现象放进冬天的情境中,就更耐人寻味了。冬日白天光照本就不足,生物钟的「底盘」因此不够稳固;到了夜晚,屏幕光「趁虚而入」,把本该到来的困意生生拖走。

当然,这种判断并非凭感觉猜测。

而褪黑素被压得越狠,我们越难顺利切换到「睡眠模式」,入睡自然也就变得更费劲。

换言之,同样一块屏幕,放在冬夜里,更容易让人越刷越精神。

这也就意味着,冬季白天光照偏少,使机体长期处在一种「光储备不足」的状态;因此到了夜晚,同样是熬夜刷屏,却容易引发更强烈的褪黑素抑制,并带来更加明显的提神效果。

冬天光线不足,emo累积

其实,冬天熬夜是贻害无穷的,不只是让人困,心情也容易跟着低落。

近期,来自德国柏林的研究团队发表于Journal of Psychiatric Research的一项研究[2]发现,冬季白天光照本就不足,易导致「皮质醇」这一压力激素升高,从而扰乱睡眠结构,还会影响情绪。

研究结果显示,接受低强度白炽灯照射的参与者在夜间的皮质醇水平明显高于高亮度荧光灯光组,这表明在冬季光线不足的环境下,身体依然保持着高度警觉,仿佛一直处于「备战模式」。

而低亮度白炽灯组参与者次日早晨的皮质醇水平依然略高于高亮度荧光灯组的参与者。

也就是说,这种「紧绷感」并不会随着夜晚的结束而立即消失,反而可能延续到白天,让人醒来时也带着一丝紧张感。(怪不得熬夜后的冬天早晨挣扎着起床会这么痛苦)

这种模式下,清晨醒来可能总觉得没睡够,像是睡了个「延迟满足」的觉。

随着时间推移,到了第8天,低强度白炽灯组的参与者主观悲伤程度甚至也显著高于高强度灯光组。研究者指出,这些变化与抑郁症患者的生理特征相似。

如此,长期处于光线不足的冬日,如果白天没晒到足够的太阳,晚上又熬夜不睡,身心都在暗中累积压力,困倦、紧张、心情低落……这些「emo」感受就不足为奇了。

冬天熬夜,给心血管系统的double kill

再者,还是有很多人认为,偶尔少睡几晚不算什么,只要之后补回来就好。

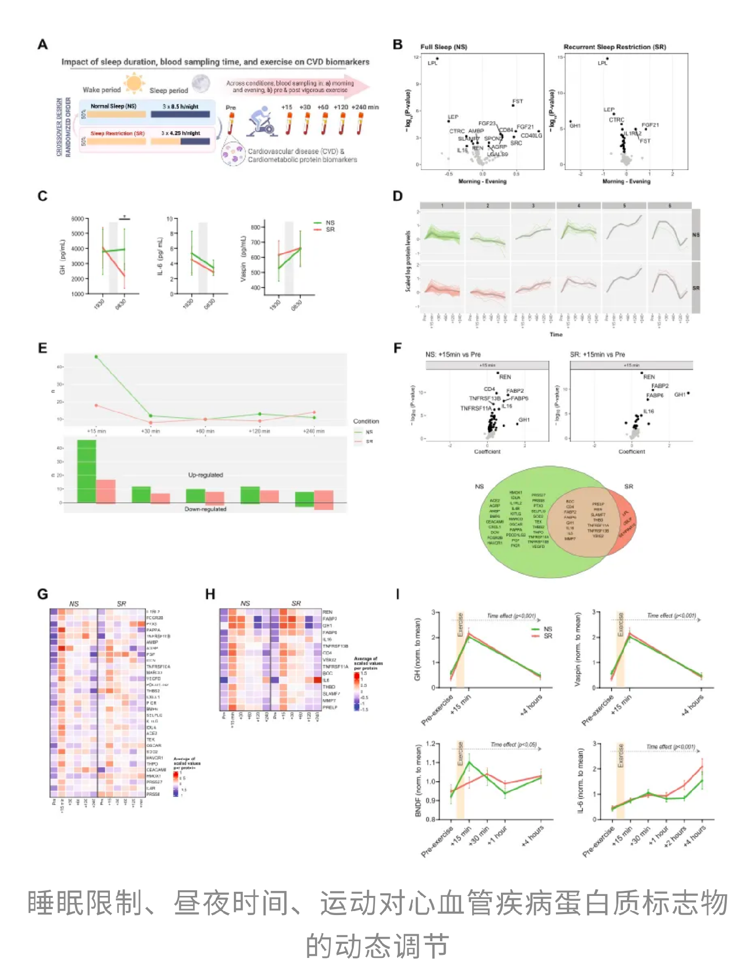
但来自瑞典斯德哥尔摩大学、中国科学技术大学等机构的研究团队去年发表于Biomarker Research的一项研究[3]发现,哪怕只是短期睡眠不足,血液中与心血管疾病风险相关的多种蛋白质水平就已经开始发生变化。一方面,一些与心力衰竭等心血管疾病风险升高密切相关的生物标志物会明显上升;另一方面,睡眠不足还会削弱运动本该带来的有益分子反应,让原本应当「加分」的锻炼效果大打折扣。

研究发现,在睡眠充足的情况下,机体在早晨其实会进行一轮「系统维护」。

且这种变化并不杂乱,而是相当整齐、有节律的,仿佛人体进行了一次低调却高效的「清晨重启」,为接下来的一天做好准备。

但一旦睡眠被压缩,这套精细的流程就开始「卡壳」。原本应在早晨完成的分子层面的调整明显减弱,甚至直接消失。心血管和代谢系统没能及时完成「清仓」,只好带着昨夜积攒的负担,匆忙进入白天运转模式。

不光是这样,睡眠不足还会进一步削弱急性高强度运动在分子层面激活心血管保护通路的能力。按理说,运动应当唤醒一整套有益的蛋白网络,为心血管健康「加分」;但在熬夜的情况下,这套系统的响应不仅范围变小,强度也明显打了折扣。

这无疑给那些晚上猛熬夜、白天靠锻炼给心血管系统「找补」的人提了个醒:睡眠不达标,再自律的运动,可能也很难真正发挥应有的保护作用。

而偏偏,寒冷的冬季本身就是心血管系统的「高压期」。去年,哈佛大学研究团队发表的一项研究进一步指出,当冬季平均气温低于过去5年的同期水平时,65岁以下人群的心血管疾病风险会显著升高;而随着气温回暖,这种风险也会同步下降。冬季平均温度每升高约2.7℃,心血管疾病发生风险就能下降约9%。

如此也就不难看书,冬日晚上熬夜,对心血管系统完全是double kill。一边是睡眠不足带来的分子失衡,另一边是低温环境施加的额外压力,双重夹击之下,心血管系统很难不被拖垮。

「黄金睡眠时长」7小时

「黄金入睡时段」:晚10点-11点

那说了这么多,究竟睡多久才算「最佳」?几点睡才是明智之举呢?

此前,一项发表于JAMA Network Open、涵盖超32万名成年参与者的大型队列研究[5]指出,在东亚成年人中,睡眠时间与全因死亡率之间呈现出一种「J型」曲线。睡得太少或睡得太多,都有可能提高全因死亡风险,而7小时的睡眠恰好是风险最低的「黄金时长」。

对男性而言,睡得多,反而让健康「捞不着好」!

对于女性,情况类似:每天少睡或多睡1小时,全因死亡率都会有所上升。

这种「7小时最稳」的规律,并不只体现在全因死亡风险上。在心血管疾病相关死亡方面,睡眠时间与风险的关系同样呈现类似的趋势。只不过,在具体表现上存在一定性别差异。

当然,睡多久重要,几点睡同样不能随意糊弄。另一项发表于European Heart Journal–Digital Health的前瞻性队列研究[6]发现,晚上10点到11点入睡的人,心血管疾病风险最低;而当入睡时间推迟到午夜12点及以后,心血管疾病发生风险达到最高。

那么,睡前那一两小时,不如就交给昏暗与安静吧。把卧室的灯光调暗,手机放远一点,给眼睛和大脑一段温柔的「关机缓冲」。如果白天长时间待在室内,没能见到足够的阳光,哪怕天冷,午饭后也尽量走出户外,或在阳台和窗边驻足片刻,让日光轻轻校准敏感的生物钟。

愿这个漫长冬天,我们每晚安稳。(撰文|木白,梅斯医学)

分享到:
網友評論

10 條評論

所有評論
顯示更多評論

「美中報道」電子版

下載「美中報導」APP